毒蘑菇安全防护指南

警惕毒蘑菇中毒,勿做“菇勇者”。为有效评估野生毒蘑菇风险,保障公众饮食安全,区疾控中心营养与食品卫生科对南苑森林公园开展了专项调查。经过对林下、草丛等蘑菇易生长环境进行现场调查,目前暂未发现任何毒蘑菇。

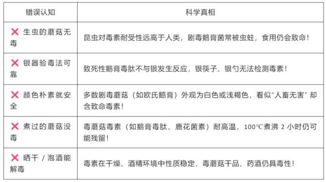
然而,由于气候变化,北方地区毒蘑菇中毒事件时有发生。随着高温雨季的到来,北京地区蘑菇中毒事件的风险也会有所增高。北京地区常见野生毒蘑菇包括黄盖鹅膏、欧氏鹅膏、假褐云斑鹅膏、卷边桩菇(卷边网褶菌)、丝盖伞、斑褶菇、晶粒小鬼伞(狗尿苔)、硬皮马勃、毒红菇(呕吐红菇)、点柄乳牛肝菌(松蘑)等。部分剧毒蘑菇外观上与无毒野生菌十分相似,一种毒蘑菇可能含有多种毒素,成分较复杂且多耐热。人们缺乏对毒蘑菇相关知识的了解,缺乏辨别能力,容易导致误采及误食引发中毒,损害肝、肾、心脏及神经系统,严重可致人死亡。
科学避毒需牢记“三不原则”:不采、不食、不信。远离公园草坪、山区林地的野生蘑菇,拒绝任何来源不明的“野生菌”,包括亲友赠送的 “自采山珍”,彻底摒弃民间“土法鉴毒”的迷信。
区疾控中心呼吁大家不做“尝鲜者”,将本文转发至家庭群、朋友圈,尤其提醒家中老人和儿童。守护健康,从“不采一口”开始。