头条新聞
游客在九寨沟住宿遇停电商家免单 民宿老板暖心举动获赞
马杜罗被抓将引发拉美连锁反应 美国军事干预震动地区局势
花3.68万网购2400克银条商家拒绝发货 金银涨价引发争议
Spot 在线出版物:乌兹别克斯坦俄语商业科技领域优质传播平台;Podrobno.uz:乌兹别克斯坦领先俄语通讯社,1.5M 月活助力传播
李思源解读:AI 浪潮下中国品牌如何破浪前行
联系我们
快速搜索
今天:
首页
信息快报
联盟项目
合作需求
资源共享
商会协会
行业智库
政策申报
合并重组
联盟社区
首页
信息快报
联盟项目
合作需求
资源共享
商会协会
行业智库
政策申报
合并重组
联盟社区
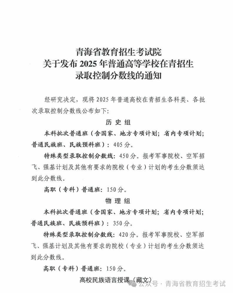
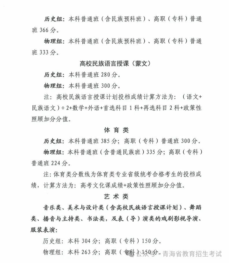
2025年普通高等学校在青海招生录取控制分数线公布
Jun 25, 2025
信息快报
IDOPRESS
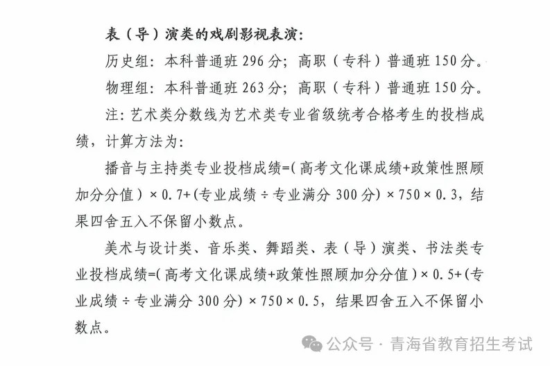
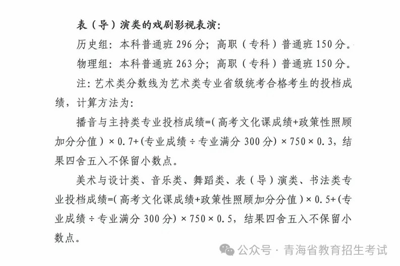
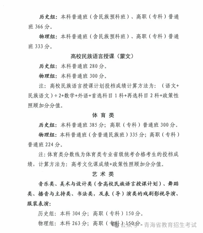
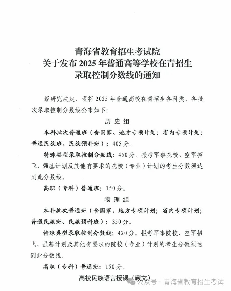
中新网6月25日电 据青海省教育招生考试微信公众号消息,青海省教育招生考试院发布关于发布2025年普通高等学校在青海招生录取控制分数线的通知,具体如下:
快速导航
首页
信息快报
联盟项目
合作需求
资源共享
商会协会
行业智库
政策申报
合并重组
联盟社区
快捷搜索
搜索
企业联盟网是连接产业链上下游的协作平台,提供企业合作对接、联合采购、技术共享、商会活动等服务,助力企业降本增效,实现资源整合。
© 企业联盟网 qiyeunion.com
隐私政策